Sua Loja Magento2 Integrada IA: O Futuro do E-commerce

Agentic Commerce: A Integração Técnica da IA no seu Magento 2 Uma análise aprofundada das funcionalidades do módulo que conecta sua loja ao futuro do e-commerce, detalhando como cada componente funciona e se integra ao seu ecossistema Magento. 1 ACP

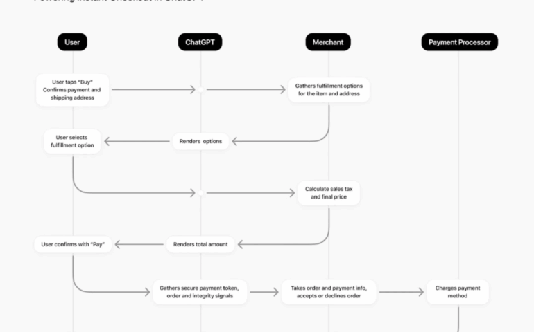
Instant Checkout: Como a IA Está Revolucionando o E-commerce

Instant Checkout com IA: A Revolução do E-commerce Conversacional Descubra como a Inteligência Artificial está otimizando a jornada de compra e aumentando a conversão em lojas Magento 2. Por que isso é importante agora? O cenário do e-commerce é mais